Kiekeboe World gathers two types of hours during the normal processes. The planned hours and The real hours.
Planned hours
The planned hours are entered when planning employees for work and assigning tasks. To distinguish in work you can define your own tasks which will allow your organization insight in on what hours are being spend.
Real hours
Real hours are the result of clocking in and out on work. An employee can clock times on three places:
- In the employee module.
- In the group module.
- In the mobile App.
In the employee module
When logged in to the employee module in the right upper corner. There is a line "Time registration". When you click on it the clock in dialog will appear.
Choose an activity and if needed a location and room.
When the users clocks in, the current activity will appear in the richt upper corner.
Group module
In the group module time registration is it done by clicking the user in the room and then start work.
Manage hours
Hours that are gathered can be checked in several ways:
- Planned and present
- Hours Employees
Each month you generate the forms to check with the Step generate hours in the top bar. This wil check the hours in the system and generate the forms to check.
Employee hours
With this view that is available below the users details. You can check the planned and real events.
With this process the hours can be checked and modified easily. To this purpose forms are generated. This can be done by clicking 'Generate Forms'. The system will ask which month and then generate the forms for the location.
Validate hours
When choosing edit you can view and edit the data.
When choosing 'next' you will get an overview and can sign the hours by choosing 'ok'.
Close the year
When the year is ended and the data is correct you can close the year With the button on the top right.
This will create a new start record for the next year.
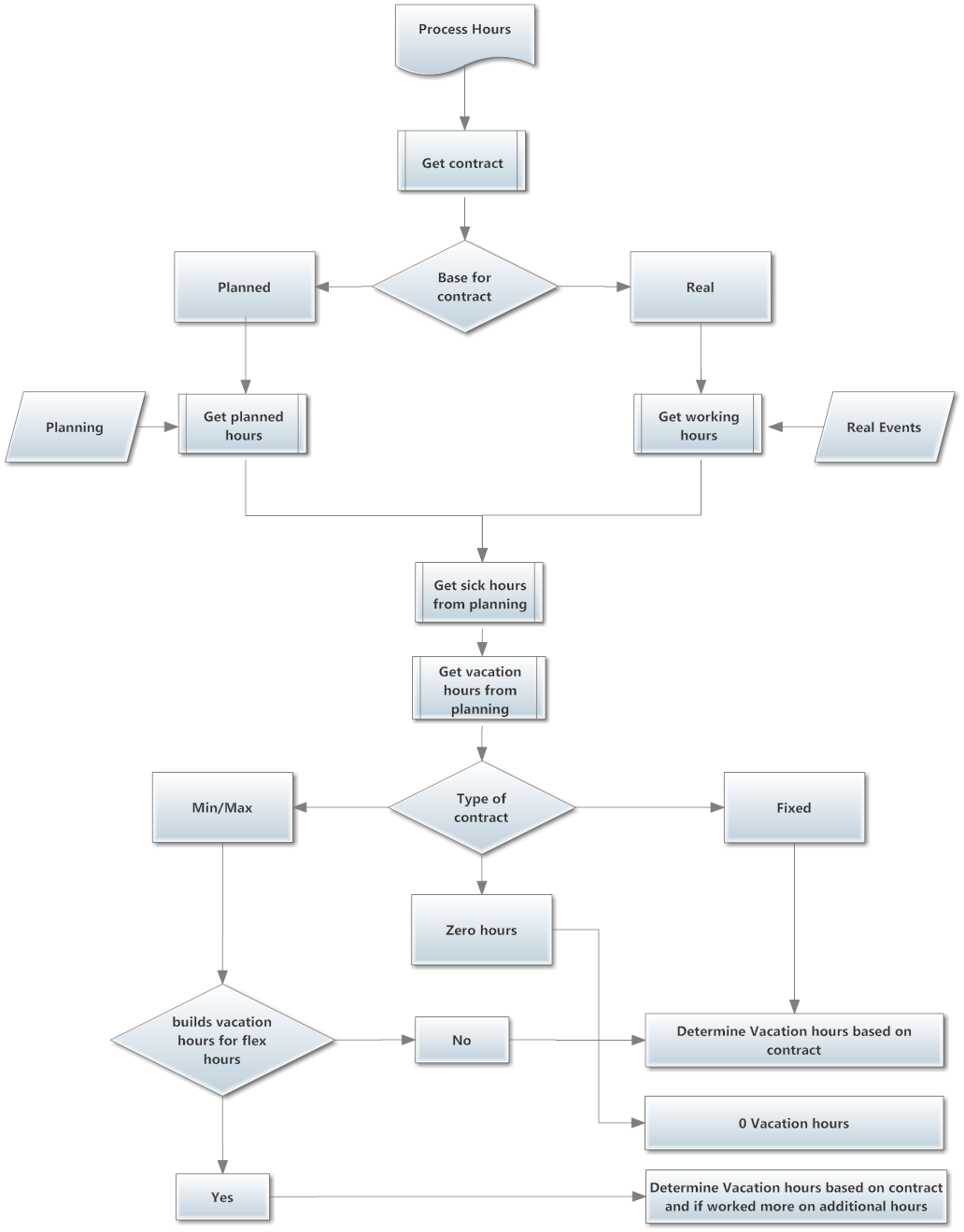
The process that analysis the hours.
Beheren opties
Contract
The contract is the basis for the hour calculation. As an organization you can defines scales as to re-use information on hours and vacation hours per hour.
On the left add the needed user data for the employee and save it.
Terms and explanations
| Base for calculation | The hours a user would have to work to have right to the full salary or vacation hours that are entered. | |
| Hours a week | The hours a employee will work. For a flex contract this is not available and for a Min/Max it means the minimum hours. | |
| Vacation hours a year | The hours that are awarded for the whole year on a 52 week basis. | |
| Maximum hours a week | The maximum of hours a week. This is not used to limit hours but as indicator for the planner. | |
| Automatically pay extra hours | If this is selected for the min/max contract the hours above a certain amount are automaticly set to pay. |
Calculations
Payable contract hours
The payable contract hours are calculated as follows:
((contract hours a week) * 52 * (daysInPeriod / daysInMonth)/12
| contract hours a week | 24 | |
| daysInPeriod | 31 | |
| daysInMonth | 31 | |
| Result | 103 |
The days are used when a half month is entered of a portion of the month. For full month they will be equal and so result in 1.
Vacation hours
Vacation hours are based on the basic hours for min/max and fixed and optional on the extra hours that are made that month.
| vacation hour per hours | (vacationHoursAYear/52)/fullTimeHoursAWeek |
If the employee has a contract of 90 hours a month and the employees works 95. The employee will get vacation hours for 95 hours if the settings vacation for flex hours is on.
Workable contract hours
The workable contract hours are shown here to give the planner manager insight into the status, if the current state of hours is due to short months or due to wrong planning. An employee who starts in February will otherwise be considered to have worked to few hours but the month February will show only 80 workable hours.
workableHours = hourPerWeek * (workingDaysInPeriod/workableDays)
February 2014 has 28 days. 8 days are in the weekend. So there are 28 days and 20 working Days In Period days.
If somebody is working 24 hours a week. The workable hours for this month would be 24/5 * 20
When working 24 hours that means 4.8 hours average per day. 4.8 times 20 = 96.
| contract hours a week | 24 | |
| workingDaysInPeriod | 20 | |
| workableDays | 5 | |
| Result | 96 |
For most organization the workable days are 5.
The workable days are still an average. This due to the days somebody works.
